加入收藏
联系我们
杨福家院士追思专区
首页
实验室概况
实验室简介
历史沿革
机构设置
学术委员会
规章制度
新闻中心
讲座论坛
综合新闻
通知公告
招聘信息
科研队伍
学术队伍
创新团队
科学研究
研究领域
研究进展
代表性论文
授权专利
获奖情况
代表性成果
开放交流
国际合作
学术会议
开放课题
科普活动
技术平台
平台概述
功能分类
技术培训
预约使用
首页
科学研究
研究进展
科学研究
研究领域
研究进展
代表性论文
授权专利
获奖情况
代表性成果
研究进展
NAR┃甘建华课题组报道非洲猪瘟病毒复制通路蛋白的结构
2023-08-23
王陈继/赵世民等团队合作揭示FBXL4基因突变导致线粒体DNA耗竭综合征13型(MTDPS13)的分子机制
2023-08-14
BIB | 田卫东团队开发单细胞ATAC-seq数据细胞注释新方法AtacAnnoR
2023-07-28
王鹏飞团队详细评估新冠疫苗接种和中国主要几波突破性感染血清对奥密克戎最新突变毒株的有效性
2023-06-29
NC|常芳团队合作研究揭示CLE19-PXL1-SERKs配基-受体-共受体复合物调控花粉发育的分子机制
2023-06-14
PNAS | 服部素之/Sumino合作通过高速原子力显微镜分析了辛辣受体TRPV1的结构波动
2023-05-09
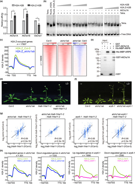
董爱武团队揭示组蛋白分子伴侣AtChz1A/B帮助组蛋白变体H2A.Z掺入染色质的分子机制
2023-05-04
李继喜/赵国屏/张雪莲团队合作解析结核分枝杆菌核糖核酸酶RNaseJ的结构基础及功能机制
2023-04-24
黄广华团队发现葡萄糖饥饿调控白念珠菌有性生殖的新机制
2023-04-23
Science生殖专刊丨王磊/桑庆受邀撰写不孕不育遗传学研究综述
2023-04-18
NAR┃甘建华/盛佳团队首次揭示DNA适配体结合Cd2+的机制
2023-04-06
金力/王久存团队提出并开发纵向复合表型分析方法,揭示高海拔暴露下生理系统间的潜在协同反应规律
2023-04-03
罗小金课题组合作发现OsSK41/OsGSK5依赖的OsEBP89磷酸化负调控水稻胚乳直链淀粉合成
2023-04-01
PNAS | 刘铁民/孔星星合作揭示骨骼肌PARP1通过AMPK调控线粒体稳态,延长寿命的新机制
2023-03-24
“超级真菌”是怎样炼成的?-黄广华课题组在临床耳念珠菌感染和传播机制方面取得重要进展
2023-03-24
每页
15
记录
总共
303
记录
第一页
<<上一页
下一页>>
尾页
页码
7
/
21
跳转到