肠道神经系统被称为人类的“第二大脑”,其由极为复杂的神经网络组成,不仅可支配肠道节律运动、分泌等生理性功能,还参与维持黏膜免疫系统的稳态。然而在炎症性肠病(IBD)中,受限于技术手段,肠道神经系统的病理变化及其意义却始终未能明确。遗传工程国家重点实验室PI、华山医院消化科主任刘杰教授课题组长期致力于神经免疫调控及诊疗新策略研究,近年来着眼于肠神经系统与肠区域免疫的直接互作,力图从全新视角探索炎症性肠病区域免疫紊乱新机制,并研发临床干预策略。
2021年3月9日,《美国科学院院报》(PNAS)在线发表了刘杰教授课题组题为“Acetylcholine ameliorates colitis by promoting IL-10 secretion of monocytic myeloid-derived suppressor cell through nAChR/ERK pathway(神经递质乙酰胆碱通过nAChR/ERK促单核样髓系来源抑制性免疫细胞分泌IL-10缓解肠炎)”的研究成果。该研究揭示了肠道神经系统中胆碱能神经系统通过胆碱能神经递质乙酰胆碱(ACh)调控免疫细胞功能,继而参与炎症性肠病发生、发展的新机制。

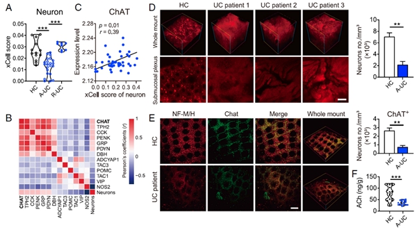
研究团队应用3D免疫荧光(iDISCO)、高通量质谱检测、微量RNAseq、反卷积深度学习等技术,基于临床样本及肠炎模型,建立了IBD肠道神经-免疫系统互作研究体系。研究表明,IBD患者及肠炎小鼠肠道存在明显的胆碱能神经损伤及其关键神经递质乙酰胆碱含量的显著下降。神经递质乙酰胆碱灌肠给药能显著缓解模型鼠肠炎症状及体征,并增加结肠固有层单核样骨髓来源免疫抑制细胞(Monocytic myeloid-derived suppressor cells, M-MDSCs)的浸润比例,而当M-MDSCs缺失时,神经递质乙酰胆碱(Ach)无法诱导肠炎缓解。进一步功能实验证实,Ach可选择性作用于结肠固有层中的M-MDSCs,促其抑炎因子IL-10的表达,从而增强其免疫抑制性功能。深入机制研究发现,nAChR/MEK/ERK调控轴在促M-MDSCs上调IL-10表达中发挥关键作用。

本研究揭示了炎症性肠病中肠道神经元损伤及神经递质释放减少,阐释了肠局部神经递质乙酰胆碱(Ach)对肠道黏膜免疫系统的直接调控作用及机制,由此提示肠局部应用乙酰胆碱、胆碱酯酶拮抗剂等有望通过增强M-MDSCs的抗炎功能,从而缓解炎症性肠病症状。该研究成果对于全面理解IBD发病机制、开发IBD治疗新策略具有重要的科学意义和临床应用价值。
我室刘杰教授、复旦大学附属华山医院骆菲菲副研究员、复旦大学基础医学院储以微教授为共同通讯作者,复旦大学附属华山医院郑万威主治医师、宋欢博士研究生、罗忠光副主任医师、吴昊主治医师为本文共同第一作者。本研究受到国家自然基金委重点、面上项目资助。
原文链接:https://www.pnas.org/content/118/11/e2017762118
图文来源华山医院微信公众号