2022年7月5日,我室王鹏飞团队和香港大学周婕团队合作于JOURNAL OF MEDICAL VIROLOGY(Impact factor: 20.693),在线发表了题为 “Rock1 is a novel host dependency factor of human enterovirus A71: implication as a drug target”的研究论文,揭示了Rock1是EV-A71复制的新型宿主依赖因子,可作为开发抗EV-A71疗法的靶标。

人类肠道病毒A71(EV-A71)是手足口病(HFMD)的病原体,手足口病是一种常见的传染病,通常影响5岁以下儿童。大多数手足口病的暴发都发生在亚太地区,包括马来西亚、越南、中国和印度。EV-A71在胃肠道初次感染后,可进入血液,系统性传播并导致并发症,如呼吸道症状、皮疹甚至更严重的神经系统疾病。作为嗜神经性肠道病毒,EV-A71在过去几年中已成为主要的公共卫生问题,但目前尚无针对EV-A71感染的特效抗病毒药物。
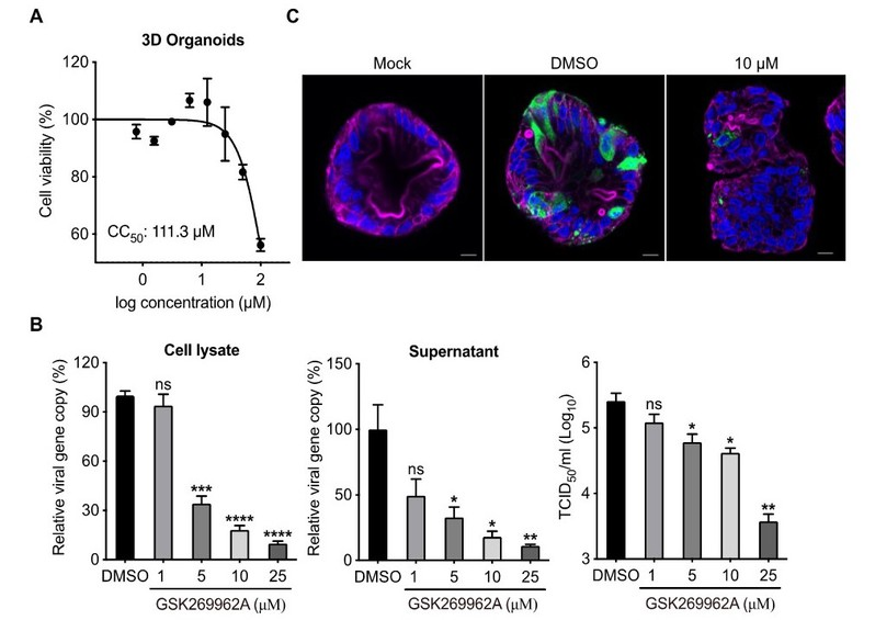
宿主激酶是响应多种刺激(包括病毒感染)的多种信号通路的关键调节剂。先前研究表明宿主激酶家族可能在促进EV-A71感染中发挥作用,并可能作为开发针对EV-A71感染的抗病毒药物的靶点。在这项研究中,研究人员通过使用RD细胞和2D人类肠道类器官(一种更生理相关的模型)筛选激酶抑制剂库,来识别参与EV-A71复制的潜在关键宿主激酶。研究发现几种激酶抑制剂表现出有效的抗病毒活性。进一步的实验表明,Rock抑制剂GSK269962A以剂量依赖性方式抑制RD细胞和3D人类肠道类器官中EV-A71的复制。同时,siRNA敲除Rock1显着降低了EV-A71的复制,提示Rock1可能是参与调节EV-A71复制的宿主依赖因子。

复旦大学生命科学学院博士后赵晓宇为本文的第一作者,王鹏飞研究员和香港大学周婕教授为论文的共同通讯作者。该研究获得香港特别行政区政府食物及卫生局健康与医学研究基金、香港特别行政区政府研究资助局的一般研究基金和合作研究基金,以及上海市启明星计划等多项基金的资助的支持。