花器官的发育具有复杂的分子调控机制,基因在不同组织和发育阶段行使特异且精确的功能,调控了花原基的起始、身份决定、形态发生和成熟等一系列过程。空间转录组技术的出现使得基因表达丰度的空间定量测量成为可能,为关联花发育的复杂网络与全基因组分子表型搭建了桥梁。研究团队首次将10X Visium技术应用于研究兰科植物蝴蝶兰(Phalaenopsis Big Chili)的花器官发生与发育过程。通过分析数以千计的花发育关键基因的高分辨率空间表达模式,发现了兰花早期发育的多种细胞类型,包括花序分生组织、花原基、多种花器官原基和多种分生组织。其中花器官基部的分生组织细胞在器官起始后的多个发育阶段持续发挥功能。借助10X Visium的分辨率,该研究在合蕊柱组织中发现了早期发育时期的花药,B类MADS-box基因的表达水平形成从单点原基到周围细胞的梯度变化,并与后续发育时期多种细胞类型联合构建了详细的分化轨迹。该研究为理解花器官发生以及特定细胞类型的基因组学和遗传学研究提供了分子层面的信息。研究结果发表在Nucleic Acids Research期刊上。
A spatiotemporal atlas of organogenesis in the development of orchid flowers
(https://academic.oup.com/nar/advance-article/doi/10.1093/nar/gkac773/6696353)
花器官建成的早期,主要经历了原基初始化、身份确定和形态建成等过程。前人通过大量分子生物学实验鉴定了很多特定发育时期的关键基因,但仍然缺少在系统性层面上揭示基因调控复杂网络的研究。因此基于细胞类型时空分化的全基因组探索因对于深入理解花发育的分子机制具有重要意义。
兰科具有高度的生物多样性,是被子植物中最大的科之一,拥有763个属、28000多个种。这些物种约占被子植物物种总数的10%,具有不同的生态环境和花结构,因此兰科被作为研究花器官发育和进化的模式类群。我们在 10X Visium 平台上对蝴蝶兰进行了空间转录组测序,从时期上覆盖了花序分生组织和近成熟花器官的多个发育阶段。在空间转录组数据中共检测到14328个基因的表达,其中3817个基因被鉴定为在一个或多个组织中具有特异表达模式,为详细分析从分生组织细胞到分化后细胞的类型转变提供了分子依据(图1)。

图1.基于空间转录组学的蝴蝶兰花发育早期阶段器官发生的重建结果。
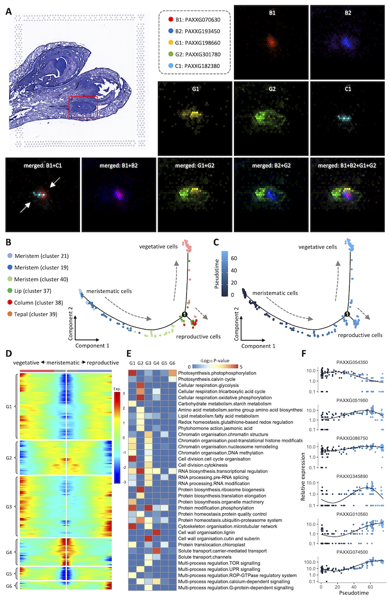
在早期花原基的多个细胞类群中共鉴定出 4685 个基因与发育时间相关,分别在分生组织、营养细胞、生殖细胞中呈现选择性的高表达模式。这些基因在功能上多与生长素和细胞分裂素信号途径相关,推测在花原基的形成和器官分化中扮演重要角色。空间表达信息表明,B类基因特异性在早期合蕊柱组织的两个小细胞团中表达,推测可能与雄蕊原基发生的具体位置以及启动下游关键基因的表达相关(图2)。

图2. 分生组织向营养型细胞和生殖型细胞的分化与命运决定。
通过对花被细胞进行发育轨迹分析,发现5 号花苞被片细胞的基因表达呈现出高度一致性,而在6号花苞所在阶段表现出一定的表达异质性(图3)。在分生组织细胞群、分化早晚不同的被片细胞中共检测到 987 个基因,其表达水平与组织学位置呈现高度相关性,并显著富集在蛋白质合成、光合作用和细胞壁合成等相关途径上。

图3. 基部分生组织细胞群参与花被片的形态建成过程。
相较于花被片和唇瓣,花药的发育起始时间更晚,过程也更为复杂:从5号花苞中的小细胞团发展为6号花苞中花药原基和营养组织,再到7号和8号花苞中的花粉粒、花药顶端组织,蕊喙和粘盘等结构(图4)。综合120种组织类型的分析进一步表明,花药的营养组织在早期往往有相似的基因表达式样,特异性表达基因较少,但在发育后期经历了迅速的组织分化和形态发生过程。

图4. 多种基因通路参与了花药器官的身份决定和细胞类型分化过程。
复旦大学刘畅为论文第一作者。江西农业大学国春策教授和复旦大学戚继研究员为论文共同通讯作者。该研究得到国家自然科学基金委、复旦大学遗传工程国家重点实验室、江西省创新高层次人才“千人计划”等项目的资助。