长QT综合征(long QT syndrome, LQTS)是一种心室复极化异常导致心律失常的疾病,分为遗传性和获得性,不予治疗的患者10年死亡率可达50%。遗传性LQTS是由于编码心脏离子通道或相关的基因突变引起的,属于心脏离子通道病。最常见的突变发生在KCNQ1、KCNH2和SCN5A基因上,分别导致LQT1、LQT2和LQT3三种类型的长QT综合征。ß-阻滞剂是治疗LQTS的常规药物,但需要终身用药。植入式心脏除颤器(ICD)虽然对预防猝死有效,但是费用昂贵,并发症多,还存在误放电等问题,年轻患者需要终生携带和反复更换。如果能将遗传突变纠正,就可以一劳永逸的治疗LQTS。
2023年11月17日,中国医学科学院阜外医院兰峰教授联合我室王永明教授等团队,在循环领域的顶刊Circulation(IF=37.8)发表了题为In vivo base editing of Scn5a rescues type 3 long QT syndrome in mice 的文章,率先利用碱基编辑技术实现了对长QT综合征小鼠模型的基因治疗。

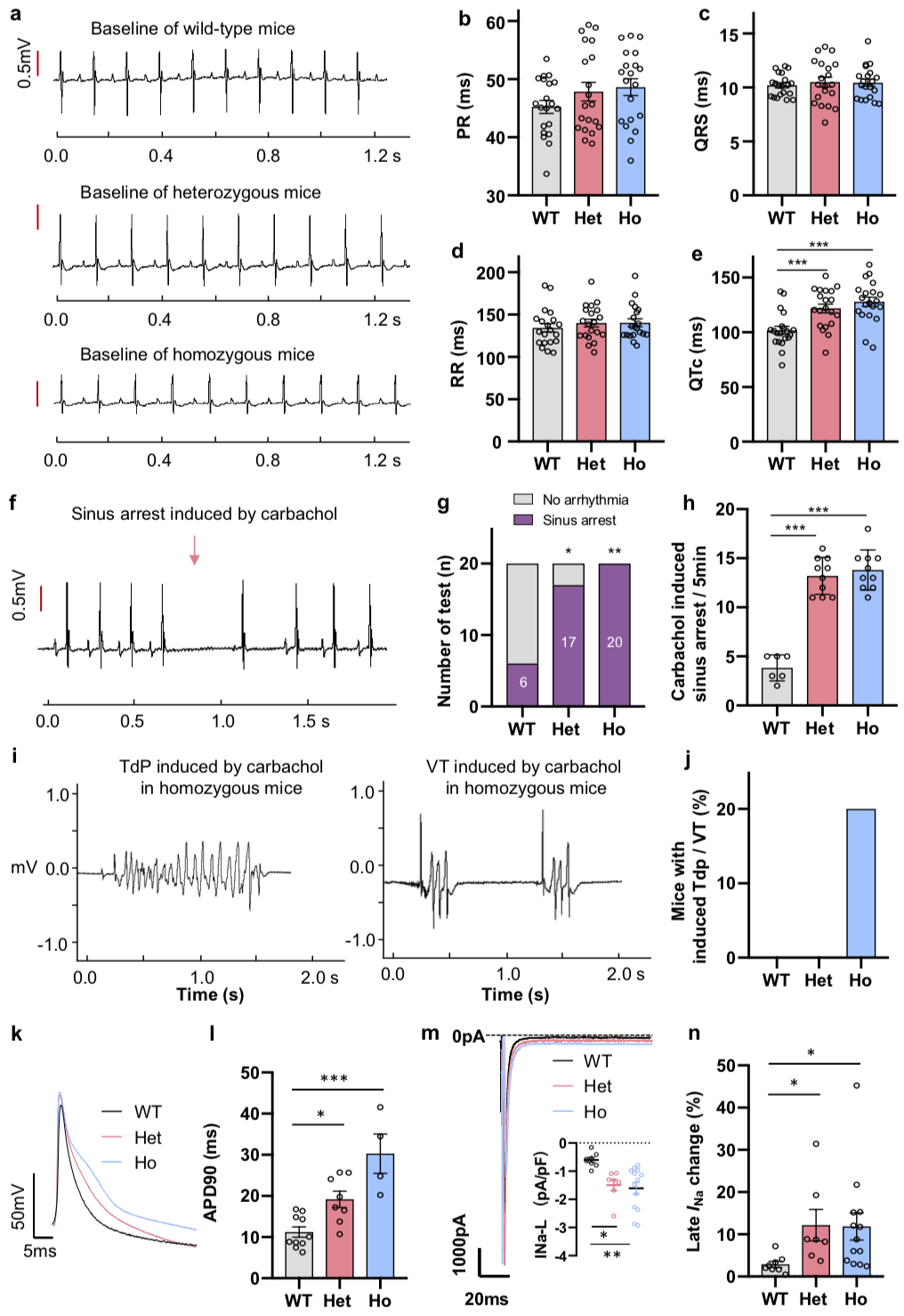
该研究首先将患者的致病突变T1307M引入到小鼠的Scn5a基因上,构建了LQT3小鼠模型。小鼠模型表现出LQT3患者典型的心电图特点,即QT延长(图1)。此外,在卡巴胆碱降低心率后,小鼠模型心脏窦性停搏增加;同时卡巴胆碱可诱导纯合小鼠模型产生室性心动过速。以上结果说明模型构建成功。

图QT综合征小鼠造模成功
接下来,研究者探究了碱基编辑器治疗LQT3的可行性。T1307M突变是由碱基C变成T造成的。ABE碱基编辑器可以将T转变成C,纠正突变。研究者将ABE分成两段后,利用AAV9递送到小鼠体内。单次腹腔注射AAV9-ABE 病毒可以实现~40%的DNA纠正,和~70%的mRNA纠正(图2)。AAV9主要感染心肌细胞,而Scn5a主要在心肌细胞中表达,所以在Scn5a mRNA水平的纠正效率高。值得注意的是,ABE在每只小鼠上的编辑效率是不同的,有的小鼠心脏实现了高达99.20%的Scn5a mRNA纠正。碱基编辑缩短了小鼠模型的QT间期,减少了窦性停搏。在纯合突变小鼠中,碱基编辑还消除了室性心动过速(图2)。以上结果说明碱基编辑技术可以有效的治疗遗传性长QT综合征。

图2.碱基编辑技术治疗长QT综合征小鼠模型
为了探究多高的编辑效率可以修复 LQT3 表型,研究者向新生14天的杂合小鼠腹腔注射AAV9-ABE病毒。10周后,观察到 T1307M mRNA 的修正率从 23.29% 到 95.72% 不等。将mRNA修正率与 QT间期以及窦性停搏次数关联。结果显示随着修正率的增加,QT间期逐渐缩短,卡巴胆碱诱导的窦性停搏次数逐渐下降(图3),说明即使较低的编辑效率,也能减轻长QT的表型。当mRNA 的修正率超过60%时,可完全消除杂合小鼠的心律失常表型。同时,在纯合T1307M小鼠中,碱基编辑还消除了致命性室性心动过速(图3)。这些结果表明编辑效率达到一定的阈值时,可以完全消除心律失常表型。最后,研究者对碱基编辑的安全性进行了评估,未发现明显的DNA或RNA脱靶。碱基编辑也没有引发额外的心率失常。此研究为治疗其他类型的心律失常提供了新的思路。

图3.编辑效率和治疗效果分析
中国医学科学院阜外医院兰峰教授、复旦大学王永明教授、荣泽集团陈相波博士以及兰峰教授课题组博士后马树红为共同通讯作者;兰阜外医院博士后齐曼、马树红以及复旦大学刘靓童为本文共同第一作者。该研究得到国家自然科学基金、国家重点研发计划等课题的资助。
原文链接:https://www.ahajournals.org/doi/abs/10.1161/CIRCULATIONAHA.123.065624