对植物而言,光既是能量来源也是重要的信号来源,调控着一系列重要生理过程包括光形态建成、开花时间、气孔开放、气孔发育以及生物节律等。同时,植物激素对这些生理过程也具有重要的调控作用。12月18日,复旦大学生命科学学院杨洪全教授课题组在Molecular Plant在线发表了题为“Photoactivated CRY1 and phyB Interact Directly with AUX/IAA Proteins to Inhibit Auxin Signaling in Arabidopsis”的研究论文。该研究揭示了光信号和生长素信号互作的新机制,光受体CRY1和phyB通过直接与AUX/IAA互作影响生长素信号。

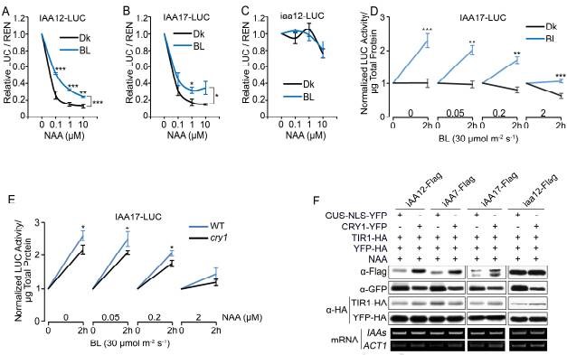
光信号与生长素信号都共同调控植物多种重要的生理过程。在拟南芥中,光通过蓝光受体CRY1和红光受体光敏色素介导的信号途径抑制胚轴的伸长,而生长素通过降解AUX/IAA促进胚轴的伸长。目前为止,光信号与生长素信号相互拮抗调控胚轴伸长的机制仍未十分清楚。本研究通过一系列生理、生化和遗传分析发现,在蓝光存在的条件下,隐花色素CRY1与AUX/IAA互作抑制生长素信号,从而抑制胚轴的伸长;在远红光条件下,光敏色素B (phyB)与AUX/IAA户主抑制生长素信号。进一步研究发现,CRY1和phyB分别与AUX/IAA互作,抑制了生长素受体TIR1与AUX/IAA的互作,从而抑制了生长素引起的AUX/IAA蛋白的降解,抑制了生长素信号,最终抑制了胚轴的伸长。

图1. CRY1 Mediates Blue Light Inhibition of Auxin-Induced Degradation of AUX/IAA Proteins
本研究表明,AUX/IAA通过与光受体和生长素受体互作整合了光信号和生长素信号,使光信号和生长素信号处于一定的平衡状态调控植物的形态建成。

图2. A Model Describing Light Inhibition of Auxin Signaling by CRY1 and phyB